2025年4月8日,美国国家新兴生物技术安全委员会(NSCEB,以下简称“委员会”)发布了《生物技术未来蓝图》报告,汇集了来自美国和全球各地数百位专家及政府官员的意见,形成了美国生物技术未来发展行动计划,以确保美国在生物技术竞争中占据主动。本文对《报告》主要内容进行梳理,供参考。
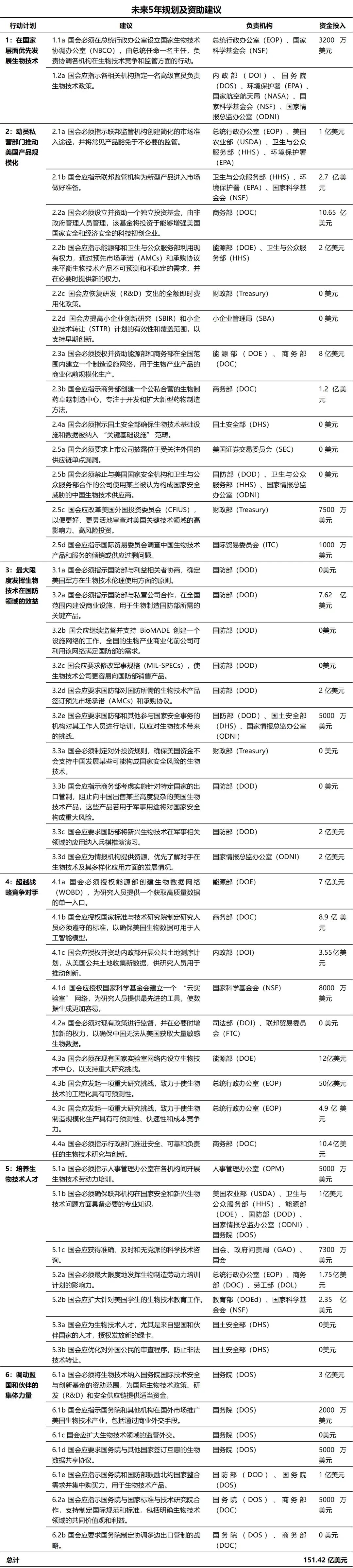
报告指出,全球正进入生物技术时代,生物技术对国防、医疗保健、农业、能源和制造业等多个战略领域的发展具有深远影响。美国在生物技术领域的优势正在收窄,中国近些年在核心生物技术领域取得的成功已对美国在该领域的主导地位产生威胁。其中,报告特别强调了美国面临的供应链安全风险,指出高达79%公司依赖药明康德或其他中国公司提供生产流程中的部分关键服务,并呼吁美国国会在未来五年须投入至少150亿美元支持生物技术研发,并禁止美国相关企业与中国生物技术相关供应商合作。整体来看,报告揭示了美国当前在生物技术领域存在的短板,并就进一步促进未来发展及应对中国竞争提出了6大战略行动及近50条建议(完整版详见附件)。重点如下:
美国生物技术相关政策分散于多个联邦部门之间,缺乏战略层面的统一规划及协调机制,未能形成发展合力。为此,委员会建议:
一是设立国家生物技术协调办公室(NBCO),隶属于总统行政办公室 (EOP),负责制定国家生物技术战略、整合资源并协调跨部门合作;
二是设立全球竞争分析办公室(Office of Global Competition Analysis),汇集数据及专家资源,持续开展技术预见,并对美国在技术创新方面的全球竞争力进行短期和长期评估。
复杂的监管法规、未充分利用的资本、有限的国内规模化能力以及不足的保护措施阻碍了美国生物技术行业进一步发展。为此,委员会建议:
一是优化监管体系,简化监管流程,免除部分传统产品的不必要监管,并提升新产品监管审查能力;
二是设立独立投资基金,由非政府管理者领导,主要为关乎美国国家安全和经济安全的初创企业提供支持;
三是吸引社会资本加强生物技术投资,支持通过预先市场承诺(AMC)和承购协议来平衡生物技术产品需求的不可预测性和不一致性;
四是提高政府种子基金的覆盖范围,支持早期前沿创新;
五是强化关键基础设施建设,建立预商业化生物工业产品制造设施网络、生物制药制造卓越中心,扩大生产规模。
生物技术正在引发战争方式的范式转变,但美国国防部还未开展生物技术在国防领域的应用部署,具备一定风险。为此,委员会建议:
一是健全应用原则,确定美国军队合乎道德地使用生物技术的原则;
二是支持私营企业建立商业化设施,以生物制造强化国防供应链建设;
三是考虑实施生物技术产品出口管制,阻止向中国销售特定的、高度精密的美国生物技术产品。
美国要将生物数据视为具有地缘政治重要性的战略资源,必须确保研究人员拥有继续在美国进行研究所需的工具。为此,委员会建议:
一是创建生物数据网络,为研究人员提供一个访问高质量数据的单一入口,并启动“公共土地测序计划”,从美国公共土地收集新数据,供研究使用;
二是增强生物数据保护,报告强调,国会必须对现有政策进行监督,并根据需要增加新权限,以确保中国无法从美国获取大量敏感生物数据;
三是在国家实验室网络内设生物技术中心,为跨学科生物技术研究、发现和开发提供设施;
四是启动重大研究挑战,以开发新型生物制造技术,重点关注底盘、原料以及工艺技术和设备方向。
联邦部门和机构必须确保其员工具备适当的技能或受过相关的培训,以推动和保护生物技术的发展。但现实是,目前美国生物技术人才稀缺问题较为突出。为此,委员会建议:
一是强化生物技术培训,并扩大生物制造劳动力培训计划的影响力;
二是支持为来自盟国和伙伴国家的生物技术人才发放绿卡。
各国已经开始着手制定政策,以促进和保护生物技术的发展。美国应与志同道合的国家在研究、人才培养和商业化方面进行协同合作,充分利用生物技术的力量,解决共同面临的问题。为此,委员会建议:
一是将生物技术纳入国务院国际技术安全与创新基金的支持范畴,适当资助国际生物技术政策、研发和供应链安全;
二是支持与其他国家签订互惠的生物数据共享协议;
三是完善生物技术国际规范和标准的制定。
整体来看,报告中提及的系列建议对上海生物技术产业发展有一定启示。
首先,结合《美国生物安全法案》及日渐升温的中美关税战来看,要警惕可能存在的风险,如高端设备进口和跨国并购受限、医药合同外包等相关细分行业需求收缩、产能转移等。
其次,要加强全球竞争分析及前沿技术跟踪研判,进一步强化战略敏捷,占据生物技术未来发展的战略主动。
最后,要着力推动生物技术领域科技创新与产业创新的深度融合,全力推进前沿生物技术的产业化进程。
附表:

郑奕,上海市科学学研究所产业创新研究室助理研究员。