电子邮箱

密码

注册 忘记密码?
武汉协和医院医生呼吁:停止恐慌!请大家听我说两句...
来源: | 作者:proac3c72 | 发布时间 :2020-01-27 | 1276 次浏览: | 🔊 点击朗读正文 ❚❚ | 分享到:

看到网上这么多消息,作为协和医院的一名外科医生,我谈谈自己的看法。

我的感觉就是,当前疾病是一分,而恐慌是十分。各种谣言满天飞,我日均要在微信上辟谣20次以上。同时,很多一线的战友们几乎是在生理极限下工作。

所以,现在请大家稍微冷静一下,请大家听我说两句。

首先,如果你发烧不舒服,并不代表你就是新型冠状病毒感染。当然也很可能,你相当长一段时间之内也无法确诊。

大家想想,难道这辈子每一次发烧都去医院看病吗?肯定不是啊!我绝对不相信会有谁,只要一发烧就跑来我们协和看病,这样的人肯定是少数。

这次的病毒和上次的SARS有个很大区别,简单说,就是这次疾病的初始症状比较轻!因为比较轻,所以一开始大家并没有很重视。如果像SARS非常快进展到呼衰,我相信确诊起来会简单很多。因为你会非常清楚自己是不是出问题了。但是同样因为相对较轻,大家也不要过于恐慌!

01

病情本身

多的不说了,我还是来谈谈病情本身。

本人自己亲身接触的一个患者,我还给她做过手术。她什么不舒服都没有,就是有点发烧。而且她的女儿天天陪在她身边,结果确诊之后转到金银湖去,后来通过她女儿回来办出院告诉我们。她在隔离病房里依然啥事没有,就是发烧。

我不能说这一个患者代表所有情况。毕竟也有人因此去世,但是我想说这次新型病毒的一个特点就是,它并不一定会特别重,致死率也不高。

哪怕你得了,也不一定会怎么样,可能只需要最基本的治疗。如果说现在的床位、医护试剂盒等数量都是充分供应的话,那么当然欢迎所有疑似的和确诊的轻度病例来住院。

但是,现在问题就是这个!

眼下由于各方面的原因,资源暂时不足,这个时候你如果发烧了想来医院,你会发现你量个体温,前面有一百个人在排队,查个血、看下淋巴细胞数量,又有一百个人,去做个CT、看下双肺有没有毛玻璃样变,又有一百个人......

在等待的过程中,你会情绪烦躁,你会看到周围的人和你一样烦躁。你会看到有人不耐烦,有人要插队,有人要扯皮,有人甚至要和医护打架。这一切一切,都会加重你的焦虑感和不安。

最可怕的是

你很可能稀里糊涂就真的被传染到!

你很可能稀里糊涂就真的被传染到!

你很可能稀里糊涂就真的被传染到!

懂吗????

02

不要恐慌!

那有人要问,我不来行吗??我得了病就得来啊,就算排队也要来啊……

请诸君听我一言。

首先,这个季节本来就是各种流感的发病季节,本来就是老年人的高危季节,不仅是呼吸系统疾病,还有各种心脑血管疾病。

请大家跟着我的思路想一想:

体温升高不代表你就一定生病了(生理性原因也会有体温变化,不要风声鹤唳)

生病了也不代表你是肺炎(有数不清的疾病可能导致你发烧)

肺炎也不代表是病毒性肺炎(细菌性感染的肺炎其实很多)

病毒性肺炎也不代表是新型冠状病毒肺炎(普通的甲流乙流,普通的感染都是病毒)

即便是新型肺炎,如果是轻度感染,身体健康的患者有自愈的可能性

大家仔细想想,你现在是到了哪一步?自己先判断一下,相当一部分患者不需要去医院在那里排队,烦躁、嘶吼、躁狂,这完全是自己吓自己。

我是非常清楚中国的门诊是什么状况,一堆人围着你,你还没对甲说完,乙就进来插嘴,然后丙大声斥责你为什么还不给他看?顺便还骂几句。

这还只是平时,在当前这个人人自危的情况下,你可以想象一线的医生和护士是在什么一种生理和心理压力下上班。

就算他们不吃不喝不睡觉不上厕所,一分钟不停地看、不停地抽血、不停地做CT,也不可能消化了当前这么多患者,而排队排在后面的患者又会把久等不至的情绪,发在这些已经极度疲劳的医患人员身上。

问题是,这些一线医护人员恰恰是最辛苦的,他们和这些无助的患者一样,都是这场疫情的受害者,甚至他们遭受的可能更多,所以我看到有医生护士崩溃大哭的场景,我非常理解和同情他们。这也是我为什么要写这篇文章的动机之一。

03

不要信谣

不要被死亡数字吓到。武汉市每天什么酒驾的、打架的、车祸的、家暴的,喝酒喝多喝出胰腺炎的,放烟花炸到自己眼睛的!

天啊,你只要在急诊科呆几天就足够了!

生老病死确实是自然规律,那些因新型病毒去世的主要还是老年人,特别是有基础性疾病的患者,他们对于病毒的免疫能力确实较差,无法挺过病毒的攻击。

但说句实话,就算是普通流感,每年也能很多导致很多人去世,甚至流感导致的病毒性心肌炎,还常常导致年轻人去世。

不要被每天公布的死亡数字吓到了!你之所以恐慌,是因为武汉市以前没有公布的东西是,每日车祸死亡数字、每日消化道出血死亡数字、每日深静脉血栓死亡数字......

你会发现新型病毒的致死率真的不算高,甚至与人类所接触到的其他心脑血管疾病相比(急性心梗,腹主动脉瘤,主动脉夹层,肺栓塞......),死亡率算低的。

所以我真的呼吁大家:如果你没什么不舒服,就老老实实在家休息,刷刷剧嗑点瓜子,不信谣不传谣。

我不是说所有的非官方消息都是谣言,但是很多消息并不是你想的那样!很多人都看过这个视频:一个人突然倒下,然后被穿着隔离衣的人带走,这种前无头后无尾的消息说明不了任何问题!

如果真有一个人好生生的突然倒下,我觉得他首先要考虑心脑血管意外,而不是呼吸系统的问题。

但是视频的制作组和传播者想传达的信息,确实想告诉大家当前疫情有多么恐怖。尽管这在我们专业人士看来纯粹是一段莫名其妙的视频!

前两天,又有医院公布了一些非典型的新型病毒初期表现,包括一些消化道的表现。我看了之后当时的想法,这个传播者是没错的,但是这毫无疑问让已如惊弓之鸟的普通群众更加恐慌!

在这个非常时期里,人们被焦虑感包围,所做的只能不停刷手机,无差别地吸收各种来源的最新资讯,让不安、疑惑、愤怒、被欺骗感、焦虑等等情绪互相叠加放大,这在医学上,叫做负反馈。

我不想解释什么叫做负反馈,我只想让你冷静想想。什么食欲不正,恶心呕吐,腹泻纳差,这是无数种疾病的表现。中间只有很少的人是真的不幸得了新型病毒。

如果所有拉肚子的人,恶心呕吐的人和发烧的人都来医院看病,就算全国的医生都来支援,也看不完啊!

另外大家可能也看到了很多患者崩溃绝望甚至有医护人员崩溃的视频,我完全相信他们的真情实感和他们内心无处释放的压力!

但是,个人的感受并不会影响我对整个疾病的判断,那就是新型病毒并不是什么得了就死就无药可就的疾病,也不是一碰到就会百分百传染的疾病。这是可控可防的疾病!

04

一些知识

现在请大家停止恐慌性的就医,听听我的意见。

如果你有发烧,但是38度以下,请看一下下表,判断自己是不是轻度患者。

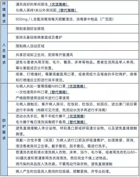
有武汉接触史的,要么来过武汉,要么住在武汉,要么和武汉来的朋友接触过,请你先在家里观察。和家人分睡不同的卧室,客厅要通风,每天在家里消毒勤洗手,就算在家里最好也戴口罩!

具体请参考以下这份居家隔离指南。

如果你真的是连续多日38度以上并且有其他症状。比如特别是发热、呼吸道症状如咳嗽、呼吸短促或腹泻,马上前往医院就诊。

但是请充分做好防护,勤洗手,最好用含酒精的消毒剂,开私家车,车辆也要消毒。

具体如下:



请爱护我们的医护人员,就像爱护自己一样。请尽量理解,因为现在的强度和压力实在让大家无法保持微笑,只能在生理极限到来之前,尽可能完成基本工作。

做好排长队的准备,准备好吃的喝的,不要管其他人怎么样不可理喻,尽量安静地排队,安静地排队抽血,安静地排队做CT,安静地排队做咽拭子等等等等。

不是医护故意让你等的,是这个突发而来的疾病,大家都是受害者。

05

写在最后

要相信,最后的结局一定是我们战胜病毒,而不是病毒战胜我们!

疫情总有过去的一天!那时候,大家都会放松心情,像往常一样出来拜访、约饭、游玩……

以上,与诸君共勉。

扫描下方二维码,关注浅说艺术

关注公众号


即时获知最新推送

休闲时刻


陶冶艺术情操

Copyright ©  2015  Science And Technology Investment Network.All Rights Reserved    版权所有:数智化网

地址:北京市海淀区翠微中里14号楼   

京公网安备11010802045648号           ICP备案号:京ICP备15022117号