电子邮箱

密码

注册 忘记密码?
甲醇造“超级材料”!中国原始创新打破产业化瓶颈
来源:中国工业报 | 作者:proac3c72 | 发布时间 :2026-03-24 | 284 次浏览: | 🔊 点击朗读正文 ❚❚ | 分享到:

■ 中国工业报记者 张楠


很多人对碳纳米管这个名字感到陌生,其实它是纳米碳材料家族中的重要一员,被诺贝尔奖得主斯莫利预言为“最强、最刚、最硬的材料,同时也是最好的热和电的导体”。经过三十余载的砥砺研发,中国在该领域多个关键环节实现了从跟跑到领跑的跨越。凭借持续的原始创新,赢纳材料科技(镇江)有限公司(以下简称“赢纳材料”)在全球率先打通甲醇/煤制碳纳米管全链条技术,并依托千吨级大型化反应器实现工业化落地,为我国万亿级纳米碳材料产业应用奠定关键基石。




市场规模持续扩大


作为最重要的生命元素,“碳”一直在生命演化和能源提供方面扮演着举足轻重的角色。1985年,“足球”结构的C60一经发现即吸引了全世界的目光。1991年,日本物理学家饭岛澄男在电弧法制备的碳材料中观察到了碳纳米管,从此开启了全球范围的研究热潮。这种神奇的材料可以通俗理解为是由石墨化碳原子单层或多层卷曲而成的管状结构,外形如一根细长的头发丝,直径比头发丝细十倍,强度却是优质钢的100倍以上。


图片

▲ 图1,5层碳纳米管的透射电镜照片,具有同轴管状结构,数据来源:赢纳材料


图片

▲ 图2,2、3、4层寡壁碳纳米管并存的高倍透射电镜照片,数据来源:赢纳材料


随着新能源汽车、电池技术升级以及先进复合材料需求持续增长,碳纳米管逐渐成为多个产业链中的关键材料。从锂电池导电剂到轻量化复合材料,再到柔性电子与透明导电膜,碳纳米管的应用领域正在不断扩大。


以人形机器人领域为例,在结构材料方面,碳纳米管与高分子或金属基体复合,可大幅提升材料强度与韧性,同时保持轻量化优势,为机器人关节、骨架等结构件实现减重增效;在电磁兼容与抗干扰领域,碳纳米管形成的高效导电网络,可用于高精度传感器及控制系统,有效降低外部电磁干扰;在人工肌肉与柔性传感器领域,碳纳米管纤维具备优异的可拉伸性和可逆电致变形特性,让机器人的灵活性更接近生物体;碳纳米管薄膜与复合材料的柔性传感特性,也为触觉、压力及拉伸感知提供了全新技术路径。


多家研究机构的预测显示,未来十年全球碳纳米管市场将保持两位数增长,市场规模将持续扩大,产业正进入真正的规模化阶段。



全球竞争日益激烈


目前全球碳纳米管产业呈现出多元化竞争格局。

大型化工企业凭借生产规模和供应链优势,在产业中占据重要地位。例如韩国的LG化学、法国的阿科玛以及美国的卡博特等企业已经建立成熟生产体系,并与全球主流电池、汽车企业建立合作关系。

与此同时,一批专注纳米材料的企业则在技术层面形成优势。OCSiAl(纳米技术公司)在单壁碳纳米管领域具有领先地位,其产品广泛应用于高端电池材料和复合材料。

在亚洲市场,日本和韩国企业在电子信息和先进材料领域保持较强竞争力。昭和电工、东丽以及韩华化学等持续布局碳纳米管相关业务。

中国企业则在锂电池导电剂等应用领域具有明显优势。随着新能源汽车产业链的发展,本土企业市场份额也在不断扩大。

但在产业快速发展的光鲜背后,长期存在的痛点依然突出。主要体现在产能小、成本高、应用难普及三个方面。

当前,碳纳米管粉体价格维持在6万-50万元/吨,远高于炭黑、石墨等传统碳材料,只能局限于高端小众场景。理论上的万亿级市场,因成本门槛迟迟无法全面打开,大量科研成果仍停留在论文与实验室阶段。

核心难题直指制备源头。传统工艺依赖聚合级的纯乙烯、丙烯,原料需严苛提纯至ppm(百万分率)级,设备投资巨大、运输储存风险高,且属于国家严格监管的特种化学品,建厂受限、成本居高不下。如何找到低成本、易获取、更安全的原料,突破反应器大型化瓶颈,成为碳纳米管产业化的关键“无人区”。



原始创新突破瓶颈


历经二十余年的潜心攻坚,赢纳材料总经理、首席专家赵社涛带领团队坚持原始创新,最终啃下了这块“硬骨头”,在国际上率先发明了以甲醇、煤炭为原料,低成本生产碳纳米管,同时产生大量低碳氢气的技术路线,截至2026年已经有多项专利陆续获批。


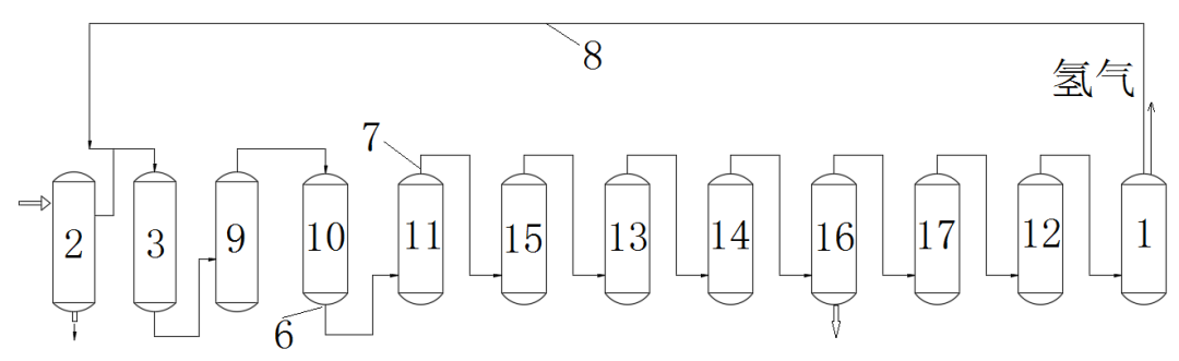
以甲醇为原料制备碳纳米管,首先将甲醇预热、汽化,经催化分解生成含烃类的混合气体,并分离去除其中杂质;再对气体进行净化提纯,脱除会影响碳纳米管合成的有害组分;随后将合格气体送入大型反应器中,最终高效合成碳纳米管。


图片

▲ 图3,甲醇为原料生产的高质量碳纳米管样品TEM,拍摄:赵社涛




以煤炭为原料的路线则依托成熟的煤制甲醇技术,结合赢纳材料自主研发的碳纳米管制备工艺,生产中副产的氢气可回流调节合成气比例,减少煤炭消耗、降低CO₂排放、缩减设备投资,让煤化工从“卖燃料”转向“卖高端材料”,实现煤炭价值最大化。


图片

▲ 图5,工艺流程简图


图片

▲ 图6,工艺流程简图


与传统工艺相比,这一原创路线的优势十分突出。我国是全球第一大甲醇生产国,原料供应充足且成本低廉。甲醇在常温下为液体,可采用常压储存,运输与管理成本较低,不需要特种资质以及限定化工园区,能够大幅降低项目建设门槛。该技术同时摆脱了对高纯度乙烯、丙烯的依赖,省去复杂深冷分离装置,从源头大幅降低设备投资与生产成本。

在产业化落地层面,赢纳材料实现实质性突破。公司联合遵义聚源新材料,历经两年攻关,2024年底建成全球首套单台年产千吨级碳纳米管反应器,打造第三代碳纳米管示范工厂。该反应器融合固定床与流化床优势,突破传统设备产能瓶颈,单台产能是第二代流化床的3-10倍。同时,固定资产投资、人力成本大幅降低,产品质量稳定性亦大幅提升。该装置实现了连续数月测试考验,可生产通用、阵列、薄壁等多规格碳纳米管,满足不同场景需求。整个生产流程简易高效、绿色环保,既破解了高质量碳纳米管规模化生产的装备瓶颈,也有效解决了成本居高不下的行业难题,实现了碳纳米管超大批量稳定生产的重要突破。

截至目前,赢纳材料已围绕催化剂、反应器、工艺路线布局十余项国内外专利,覆盖美、日、德等化工强国,实现全产业链技术自主可控。从原料路线创新到反应器大型化突破,赢纳材料成功打通低成本原料、大规模生产、高价值应用的全链条,推动碳纳米管生产成本实现显著下降,为未来更大规模的碳纳米管反应器设计奠定了基础。






延伸阅读


甲醇破局,打开碳纳米管万亿产业新空间


3月13日,《中华人民共和国国民经济和社会发展第十五个五年规划纲要》(以下简称《纲要》)正式发布。《纲要》将加强原始创新和关键核心技术攻关摆在突出位置,明确聚焦新材料等重点领域,全链条推动关键核心技术攻关取得决定性突破。


作为支撑新能源、高端制造、未来产业的“超级材料”,碳纳米管的技术突破与规模化发展,不仅是材料领域的竞争焦点,更是我国实现科技自立自强的重要战场。长期以来,原料成本偏高、生产规模偏小、装备投资较大等问题,制约着产业从“高端小众”走向“大众普及”。


破解产业瓶颈,源头创新是根本出路。面对全球新材料赛道加速布局的竞争格局,我国企业坚持原始创新导向,聚焦产业共性难题攻坚,探索出差异化、低成本、规模化的产业化新路径。其中,以甲醇、煤炭为原料制备碳纳米管的技术路线实现关键突破,从源头改写传统生产工艺,为我国在全球纳米碳材料领域抢占先机、撬动万亿级市场空间提供了技术支撑。


我国拥有“富煤、贫油、少气”的资源禀赋,同时是全球第一大甲醇生产国,产能充足、储运便利、成本优势显著。以甲醇为原料制备碳纳米管,既避开了对高纯烯烃的依赖,又能充分发挥我国化工产业基础优势,实现原料路线的自主可控。更具战略价值的是,该技术在生产碳纳米管的同时,可副产低碳氢气,实现“一料多产、耦合增值”,完美契合绿色低碳发展方向。


从实验室突破到工业化落地,是衡量一项技术成熟度的核心标准。赢纳材料联合合作伙伴实现的千吨级单台反应器工业化连续生产,标志着我国在碳纳米管大型化、连续化、低成本化制备上取得重大突破。与传统装置相比,新一代大型反应器产能大幅提升,投资成本、能耗与人工成本显著下降,为碳纳米管进入更广阔市场奠定基础。随着技术持续迭代,未来万吨级、十万吨级产业化基地有望加速落地,推动材料成本持续下探,释放巨大市场潜力。


图片

▲ 图7,单台反应器年产1000吨碳纳米管粉体生产工厂的局部,照片来源:赢纳材料


从产业价值看,甲醇/煤制碳纳米管技术的突破,不只是一项工艺革新,更是一场材料制造体系的重构。在新能源领域,低成本、高稳定的碳纳米管导电剂,可进一步提升锂电池能量密度与循环寿命,助力新能源汽车续航与安全双升级;在高端制造领域,轻量化、高韧性的碳纳米管复合材料,可广泛应用于航空航天、智能装备、人形机器人等关键结构件;在“双碳”目标下,该技术助力煤化工产业向高端化、材料化、低碳化转型,实现煤炭资源高效清洁利用,提升产业链价值。

展望未来,万吨级、十万吨级碳纳米管产业基地有望加快落地,成本持续下行,应用场景不断拓宽。碳纳米管将有望从“高精尖”材料变为支撑制造业高质量发展的基础关键材料。以原始创新为内核,以甲醇路线为纽带,一个串联能源、化工、新材料的万亿级产业生态正加速形成,为我国制造业高端化、智能化、绿色化注入强劲动能,为全球纳米碳材料产业化提供可复制、可推广的中国方案。



扫描下方二维码,关注浅说艺术

关注公众号


即时获知最新推送

休闲时刻


陶冶艺术情操

Copyright ©  2015  Science And Technology Investment Network.All Rights Reserved    版权所有:数智化网

地址:北京市海淀区翠微中里14号楼   

京公网安备11010802045648号           ICP备案号:京ICP备15022117号